01
灵鲜学术
口服给药具有安全性高、患者依从性高、方便和易于生产的优势,是治疗肠道疾病的首选和常用给药途径。然而,口服给药也面临诸如药物活性成分易被胃酸降解、生物利用度低等挑战。面对这一难题,浙江大学医学院转化医学研究院周民研究员团队用螺旋藻与姜黄素联合用药,对肠道疾病的治疗表现出优异的抗肿瘤和抗炎症效果。

这一研究成果在 Science Advances 发表,题为《 Orally Deliverable Strategy Based on Microalgal Biomass for Intestinal Diseases Treatment》。该文被期刊编辑部选为 Cover 封面论文重点推广。
/ 灵鲜学术 /
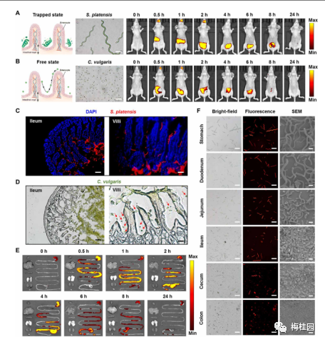
螺旋藻(Spirulina platensis,SP)是一类天然微藻,具有极高的营养价值和良好的生物安全性,可被制作成为人体的营养补充剂。不仅如此,螺旋藻带有负电荷的表面可通过静电吸附装载带正电荷的小分子药物,其细胞膜上的水通道和连接孔也允许小分子通过并进入其膜内,因此对药物具有的较高负载效率。此外,螺旋藻中的天然叶绿素具有荧光特性,无需任何额外的荧光标记即可实现体内的无创追踪。
姜黄素(Curcumin),是姜科植物姜黄的活性成分,在我国有几百年的药用历史。近年来的研究表明,姜黄素具有抗氧化作用,能够抗炎,还有研究表明其能够预防各种癌症。
在这项研究中,用螺旋藻装载姜黄素(SP@Curcumin),探究其在肠道内的药物分布、与放化疗联合防护并预防辐射损伤、保护正常肠道组织、肿瘤抑制、消除结肠炎等方面的作用。

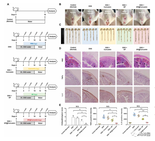
图1:SP@Curcumin介导的结肠癌放化疗联合治疗及对肠道炎症的抗炎作用示意图

图2:螺旋藻生物特性、载药系统胃肠道分布及生物降解
螺旋藻的生物特性使SP@Curcumin可以在保持结构完整的情况下完整地穿过胃部,然后被肠绒毛捕获并逐渐降解和释放姜黄素,从而在肠道内实现理想的药物分布,且不会引起不良反应。(图2所示)

图3:SP@Curcumin协同放疗保护正常肠道上皮细胞
螺旋藻可降低姜黄素的细胞毒性,SP@Curcumin还通过清除健康组织中高剂量X射线辐射诱导的活性氧(ROS),从而减少DNA损伤(图3所示)。提前用SP@Curcumin处理的小鼠在X射线照射后,较之未经药物处理的小鼠减少了DNA损伤和促炎细胞因子,肠道损伤也更少。表明SP@Curcumin可保护正常肠道组织降低辐射损伤(图4所示)。

图4:SP@Curcumin联合放化疗抑制肿瘤生长
SP@Curcumin联合放化疗可以通过诱导肿瘤细胞坏死、抑制新生血管生成、DNA损伤、诱导细胞凋亡来抑制肿瘤生长,提高小鼠存活率(图4所示)。

图5:SP@Curcumin的抗炎作用
SP@Curcumin在肠道中发挥抗炎作用,降低了促炎细胞因子的水平并减轻了结肠炎小鼠的炎症相关症状,DSS+sp组(螺旋藻治疗结肠炎组)的抗炎效果明显优于姜黄素组,单独口服螺旋藻对治愈肠道炎症效果显著(图5所示)。
/ 灵鲜学术 /
上述结果充分展示螺旋藻联合姜黄素治疗结肠炎和结肠癌的强大效果,与此同时,该研究也侧面揭示了螺旋藻具有辐射防护、抑制肿瘤生长、消除肠道炎症的作用,且尤其在消除肠道炎症方面效果显著。
螺旋藻作为一种纯天然绿色安全的食物,在日常生活中食用对健康的好处显而易见,咸宁康健医药研究院的新鲜螺旋藻功能性食品不失为一个绝佳选择,目前公司的大健康科普展厅正处于对外开放状态,欢迎您前来了解。
